RF4CE-Compliant Platforms Help Simplify Remote Control Design

By Stephen Evanczuk

Contributed By Electronic Products


Based on the IEEE 802.15.4 stack, the ZigBee RF4CE specification provides an industry standard for implementing short-range bidirectional communications subsystems required for home automation applications. Designed to simplify design of end applications, ZigBee RF4CE serves as a network layer built on top of the 802.15.4 standard's PHY/MAC layer, using a subset of channels within the 802.15.4 2.4 GHz frequency band. For engineers, building flexible wireless remote control solutions has become greatly simplified thanks to RF4CE-compliant solutions from manufacturers including Atmel, Freescale Semiconductor, Microchip Technology, STMicroelectronics, and Texas Instruments.

RF4CE applications comprise primarily two types of devices: a host or "target" device such as a TV or DVR and a remote control device such as handheld clicker or home automation interface (Figure 1). To help simplify design of these demanding, low-power subsystems, semiconductor manufacturers couple power-efficient devices with associated software libraries to deliver comprehensive RF4CE solutions.

ZigBee RF4CE application

Figure 1: A ZigBee RF4CE application includes remote and host components that use the RF4CE protocol to communicate bidirectional data for control and status in a home automation personal area network (PAN). (Courtesy of Texas Instruments.)

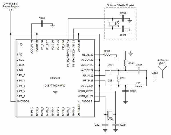
Designed for both remote and target sides, the Texas Instruments CC2533 system-on-chip (SoC) device provides a single-chip solution for ZigBee RF4CE applications. Along with a low-power 8051 MCU core, the CC2533 includes a complete 2.4 GHz iEEE 802.15.4-compliant transceiver capable of delivering up to 4.5 dBm output power and boost-mode transmission at 7 dBm. Available in multiple configurations with up to 96 Kbytes of flash and six Kbytes of RAM, the CC2533 requires very few external components to implement a fully functioning remote control design (Figure 2).

ZigBee RF4CE application

Figure 2: The TI CC2533 integrates a complete ZigBee RF4CE solution on a single device to dramatically reduce parts count for wireless remote control applications. The optional crystal oscillator is typically required only in applications that use very low sleep currents but require accurate wake-up times. (Courtesy of Texas Instruments.)

The device offers a variety of low power modes required to ensure low-power operation in low-duty-cycle applications. For example, the CC2533 requires only 1 µA in a low power mode with its internal sleep timer running, and only 0.5 µA in a low power mode where the device wakes up only in response to external interrupts.

TI provides the device along with its ZigBee RF4CE-compliant protocol stack, reference designs, and example software. Engineers can also evaluate the device and its software using the TI CC2533DK-RF4CE-BA RF4CE development kit for the CC2533.

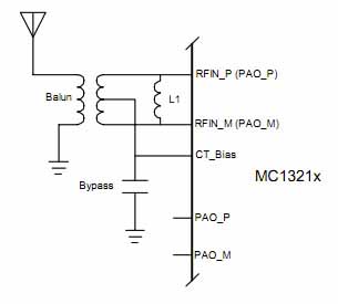
The Freescale Semiconductor MC13213 is a single-chip ZigBee RF4CE solution that integrates an 802.15.4-compliant transceiver with an HCS08 MCU core and 60 Kbytes of flash and four Kbytes of RAM. The transceiver includes a low noise amplifier (LNA), a power amplifier (PA) with internal voltage controlled oscillator, an integrated transmit/receive switch, and on-chip power supply regulation as well as full spread-spectrum encoding and decoding. The device supports multiple antenna configurations, including a simplified single-antenna option for very low external part count.

In this single-antenna mode, the device's internal transmit/receive switch enables the onboard LNA for receive operation and the onboard PAs for transmit function. Here, the balun coverts the single-ended antenna signal to differential signals connected to the RFIN_x or PAO_x pins, while the CT_Bias pin provides the proper bias point to the balun (Figure 3).

Freescale MC13213

Figure 3: The Freescale MC13213 helps simplify design by supporting multiple operations that engineers can select to reduce parts count. Here, the device pins are configured to support a single-antenna design. (Courtesy of Freescale Semiconductor.)

Freescale's MC1322x family (such as the MC13224V) offers even greater capacity and performance. Based on the ARM7TDMI-S 32 bit core, the MC1322x devices support 80 Kbyte ROM for software and 128 Kbyte flash that is mirrored into RAM for more efficient application software design. The device also provides high flexibility with an RF radio interface that can operate independently or with external devices (Figure 4). Engineers can elect to use the device as a single-chip solution that draws on the on-chip balun, TX/RX switch, PA, and LNA. The RF radio interface also allows use of external PAs and external LNAs, so engineers can combine the device with external components for applications that require greater signal range.

Freescale Semiconductor MC1322x

Figure 4: Along with its on-chip RF radio components, the MC1322x can be configured to use external power amplifiers and external low-noise amplifiers to support extended range RF4CE-based designs. (Courtesy of Freescale Semiconductor.)

Freescale couples its silicon solutions with its BeeStack Consumer stack, which implements the ZigBee RF4CE protocol. The BeeStack software requires about 32 Kbytes of memory and provides two development options: engineers can access the stack through an API running on an embedded processor or use a serial command set to access the stack in a black-box mode.

For its STM32W108C8 SoC, STMicroelectronics combines an ARM Cortex-M3 processor with its Thumb-2 instruction set to provide a powerful digital processing complement to the SoC's on-chip RF radio. ST collapsed elements of MAC functionality into hardware to ensure designs based on this part would easily meet the strict timing requirements imposed by the IEEE 802.15.4-2003 standards. In addition, ST designed the transceiver to deliver RF performance that exceeds the standard's dynamic range requirements by 15 dB. At the same time, the device incorporates a variety of advanced power management features to help ensure long battery life.

Along with these single-chip solutions, engineers can find RF4CE platforms that allow them to mix and match transceiver and processor functions to meet specific requirements for functionality and cost. For example, Microchip splits its implementation of ZigBee RF4CE across a pair of chips -- the MRF24J40 2.4 GHz IEEE 802.15.4 transceiver and its PIC XLP family of ultra-low power MCUs (Figure 5).

Microchip MRF24J40

Figure 5: Multichip solutions allow engineers to separately optimize upper and lower layers of the RC4CE stack using devices such as the Microchip MRF24J40 transceiver and the ideal member of the Microchip family of PIC XLP MCUs. (Courtesy of Microchip Technology.)

Providing the PHY/MAC communications functionality, the MRF24J40 combines a low-IF receiver architecture with a direct-conversion transmitter architecture that is controlled through the device's four-wire SPI, interrupt, wake, and reset pins. The PIC MCU completes the stack with the required processing capability while ensuring minimal power consumption. For example, the PIC24F16 16 bit MCU family requires only about 350 nA while running in watchdog timer mode. With this approach, Microchip achieves an efficient wireless control solution requiring an RF4CE stack of only 16 Kbytes and optimized for long battery life.

Atmel pairs its AT86RF23x transceiver chips with its family of AVR MCUs to deliver a flexible ZigBee RF4CE solution. Designed for ZigBee/IEEE 802.15.4 applications, the AT86RF230 and AT86RF231 are low-power 2.4 GHz radio transceivers that integrate all RF components on-chip requiring only an external antenna, crystal, and decoupling capacitors. Both devices feature programmable output power from –17 to 3 dBm and –101 dBm receiver sensitivity.

Well-tuned to home automation applications, ZigBee RF4CE offers a flexible approach for achieving non-line-of-sight control. To simplify design of compliant products, semiconductor manufacturers are offering a growing array of devices that implement separate portions of the RF4CE protocol or deliver complete solutions on a chip. With the availability of these high-performance transceivers and SoCs, engineers can select the most effective design alternative for delivering powerful, cost-effective wireless remote control products compliant with ZigBee RF4CE.

 

Disclaimer: The opinions, beliefs, and viewpoints expressed by the various authors and/or forum participants on this website do not necessarily reflect the opinions, beliefs, and viewpoints of DigiKey or official policies of DigiKey.

About this author

Image of Stephen Evanczuk

Stephen Evanczuk

Stephen Evanczuk has more than 20 years of experience writing for and about the electronics industry on a wide range of topics including hardware, software, systems, and applications including the IoT. He received his Ph.D. in neuroscience on neuronal networks and worked in the aerospace industry on massively distributed secure systems and algorithm acceleration methods. Currently, when he's not writing articles on technology and engineering, he's working on applications of deep learning to recognition and recommendation systems.

About this publisher

Electronic Products

Electronic Products magazine and ElectronicProducts.com serves engineers and engineering managers responsible for designing electronic equipment and systems.